Diabetes Kidney Failure
The earliest sign of diabetic kidney disease is an increased excretion of albumin in the urine. Treatment aims to prevent or delay the progression of the disease.
The Link Between Diabetes And Kidney Disease
Diabetes affects the arteries of the body and as the kidneys filter blood from many arteries kidney problems are.
Diabetes kidney failure. Kidney disease amongst diabetics is commonly called diabetic nephropathy. What are the early signs of kidney disease in patients with diabetes. Diabetes is the leading cause of kidney disease.
Diabetic nephropathy kidney disease that results from diabetes is the number one cause of kidney failure. Statistically around 40 of people with diabetes develop nephropathy but it is possible to prevent or delay through control of both blood glucose and blood pressure levels. Diabetic kidney disease is a complication that occurs in some people with diabetes.
A person with diabetes is susceptible to nephropathy whether they use insulin or not. The risk is related to the length of time the person has diabetes. Find out how you can eat well for both.
This eventually leads to kidney failure. About 1 out of 4 adults with diabetes has kidney disease. It can progress to kidney failure in some cases.
Make a healthy lifestyle a priority. This may be a worrying statistic but theres a lot you can do to reduce your risk of developing the complication. One meal plan for diabetes another for chronic kidney disease ckd.
Diabetic nephropathy is the name given to kidney damage caused by diabetes. Diabetic kidney disease is a type of kidney disease caused by diabetes. Around 20 to 30 per cent of people with diabetes develop kidney disease diabetic nephropathy although not all of these will progress to kidney failure.
1 the main job of the kidneys is to filter wastes and extra water out of your blood to. What is diabetic kidney disease. Almost a third of people with diabetes develop diabetic nephropathy.
People in kidney failure need dialysis or a kidney transplant. It develops slowly over many years and is also referred to as kidney disease. About 30 percent of patients with type 1 juvenile onset diabetes and 10 to 40 percent of those with type 2 adult onset diabetes eventually will suffer from kidney failure.
If you have kidney disease or another condition that increases your risk of acute kidney failure such as diabetes or high blood pressure stay on track with treatment goals and follow your doctors recommendations to manage your condition. But most people with diabetic kidney disease dont end up with. Almost one in five people with diabetes will need treatment for diabetic nephropathy.
If you have diabetes and ckd youre definitely not aloneabout 1 in 3 american adults with diabetes also has ckdthe right diet helps your body function at its best but figuring out what to eat can be a major challenge. Kidney failure is also called end stage renal disease or esrd.
Diabetic Kidney Disease Pacd Blog
Diabetic Nephropathy Diabetic Kidney Disease Diabetes Uk
Diabetes And Renal Failure Everything You Need To Know
D Health Topics Diabetic Kidney Disease Diabetic Nephropathy Diabetes Education Kidney Health
Biomarker Identified For Early Prediction Of Diabetic Kidney Failure
Diabetes And Renal Failure Everything You Need To Know Renal Failure Renal Diabetes
Diabetic Kidney Disease Nature Reviews Disease Primers
Diabetic Kidney Failure Symptoms Diabetes Kidney Failure Symptoms
Kidney Disease And Diabetes Spread The Word American Kidney Fund Akf
Infographic Your Kidneys And Diabetes American Kidney Fund Akf
Diabetes And Renal Failure Everything You Need To Know
Understanding Diabetic Kidney Disease
Kidney Complications Diabetes Education Online
Conventional Pathophysiology Of Diabetes Kidney Disease Diabetic Download Scientific Diagram
Information On Kidney Disease Of Diabetes Diabetes Treatment Guide Diabetes Symptoms Natural Cure Prevention And Living With Diabetes
Type 2 Diabetes Hypertension And Kidney Disease Patia Diabetes
Diabetic Kidney Disorder Specialist Diabetic Kidney Doctor In Faridabad Delhi Gurgaon India
The Strong Association Between Diabetic Kidney Disease And Increased Incidence And Prevalence Of Other Diabetic Complications Diabetes Medicinematters Com
Overview Of Diabetic Kidney Disease Dr Mukesh Kumar Paras Hmri Hospital Patna
Diabetes And Renal Failure Everything You Need To Know Renal Renal Failure Diabetes
Diabetes Kidneys And Foot Problems Almawi Limited The Holistic Clinic
Https Encrypted Tbn0 Gstatic Com Images Q Tbn 3aand9gcs1rewxr33q8j1kutcyctcps63c Pstoz Cimkcptdkjaa6yvg4 Usqp Cau
Diabetes And Renal Failure Everything You Need To Know
Diabetic Kidney Disease Its Current Trends And Future Therapeutic Perspectives Koya 2019 Journal Of Diabetes Investigation Wiley Online Library
Metformin In Kidney Diabetic Disease Current State
What Is Diabetic Nephropathy Early Stages Symptoms And Prevention Diabetic Nephropathy Nephropathy Diabetes
Progression Of Diabetic Kidney Disease And Trajectory Of Kidney Function Decline In Chinese Patients With Type 2 Diabetes Sciencedirect
Kidney Disease Dialysis And Diabetes Adw Diabetes
Clinical Predictive Factors In Diabetic Kidney Disease Progression Radcliffe 2017 Journal Of Diabetes Investigation Wiley Online Library
Diabetic Kidney Disease American Society Of Nephrology
Diabetes And Kidney Disease Read About Symptoms And Stages
Diabetic Kidney Disease Promarkerd
Diabetes And Renal Failure Everything You Need To Know
Idf Diabetes And Kidney Resources
Cardiovascular Disease And Diabetic Kidney Disease Sciencedirect
The Kidney Urology Foundation Of America
Dapagliflozin Reduces Kidney Failure Risk Prolongs Survival In Ckd Renal And Urology News
Diabetes Hospital In Chennai Hyderabad India Dr Mohan S
Gpnotebook Shortcut Medication In Diabetes And Kidney Disease General Practice Notebook
Comprehensive Care For People With Diabetic Kidney Disease Diabetes Spectrum
Diabetes And Kidney Disease Information Mount Sinai New York
How Does Diabetes Affect Your Kidneys
Stage 2 Kidney Failure Diabetes
Inflammation In Diabetic Kidney Disease
Diabetic Kidney Disease Coming To A Consensus Physician S Weekly
Https Encrypted Tbn0 Gstatic Com Images Q Tbn 3aand9gcsdf7wgbkfm2i77ff9pua6mwb48cxydb Fwl3agudkbrk9emubs Usqp Cau
Incidence Of End Stage Renal Disease Attributed To Diabetes Among Persons With Diagnosed Diabetes United States And Puerto Rico 2000 2014 Mmwr
Diabetic Kidney Disease Nature Reviews Disease Primers
Diabetic Kidney Disease Biomarkers Clinical Lab Products
Chronic Kidney Disease In Diabetes Canadian Journal Of Diabetes
Diabetes Kidney Disease Reducing The Risk For People With Diabetes
Kidney Disease In Diabetics Diabetic Kidney Disease Stages Kidney Disease Stages Kidney Disease Diabetes
Pdf Management Of Diabetic Kidney Disease Recent Advances
Kidney Disease Dialysis And Your Eyes National Kidney Foundation
Nutrients Free Full Text Dietary Approaches In The Management Of Diabetic Patients With Kidney Disease Html
Lethal Relationship Among Diabetes Hypertension And Kidney Failure
Diabetic Kidney Disease American Society Of Nephrology
Chronic Kidney Disease In The United States 2019
Diet For Cats With Diabetes And Kidney Disease Diet For Diabetes And Kidney Disease
Sodium Glucose Cotransporter 2 Inhibition And Diabetic Kidney Disease Diabetes
Interactions Between Kidney Disease And Diabetes Dangerous Liaisons Diabetology Metabolic Syndrome Full Text
Diabetic Kidney Disease Is A Common And Costly Complication In Patients With Type 2 Diabetes 1 2
New Directions In Diabetic Kidney Disease Trials Kidney News
Kidney Disease Natural Treatments Remedies Ex Diabetic
Congestive Heart Failure And Chronic Kidney Disease The Cardiorenal Nephrocardiology Connection Editorial Comment
About Diabetes Management Kidney Markers
Https Encrypted Tbn0 Gstatic Com Images Q Tbn 3aand9gcsuwknh4ne4mby5v3a9bl4yilj 3ybkmq54o39ogd4 Usqp Cau
Metformin In Kidney Diabetic Disease Current State
Kidney Disease In Diabetes Thoracic Key
Integrative Analysis Of Prognostic Biomarkers Derived From Multiomics Panels Helps Discrimination Of Chronic Kidney Disease Trajectories In People With Type 2 Diabetes Kidney International
Diabetic Nephropathy Overview Of 28 Potential Biomarkers
Beyond Glucose In Type 2 Diabetes How Novo Nordisk Is Looking To Address Chronic Kidney Disease
Idf Diabetes And Kidney Resources
Link Between Diabetes And Kidney Disease Diabetes Support Site
Diabetes Mellitus And Kidney Disease In The Elderly Nefrologia English Edition
Sterol O Acyltransferase 1 Has A Role In Kidney Disease Associated With Diabetes And Alport Syndrome Kidney International
Pdf Diabetic Kidney Disease A Clinical Update From Kidney Disease Improving Global Outcomes Kdigo Semantic Scholar
Chronic Kidney Disease In Diabetes Mellitus An Overview Bharathi Depuru Vijitha Burra 9786139463657 Amazon Com Books
Diabetic Kidney Disease Edren Org
Diabetes And Kidney Disease In Nigeria The Kidneysolutions Blog
Emergence Of Glp 1 Receptor Agonists As A Therapy For Diabetic Kidney Disease Kidney News
Health Matters Hidden Risks Do You Have Kidney Disease News Tribdem Com
What Type Of Diabetes Causes Kidney Failure
Diabetes Kidney Disease Diabetic Nephropathy Symptoms And Treatment
Diabetes And Renal Failure Everything You Need To Know
Pdf Dietary Approaches In The Management Of Diabetic Patients With Kidney Disease
The Tubular Hypothesis Of Nephron Filtration And Diabetic Kidney Disease Nat Rev Nephrol X Mol
Proximal Tubulopathy Prime Mover And Key Therapeutic Target In Diabetic Kidney Disease Diabetes
Diabetes And Kidney Disease Springerlink
Https Encrypted Tbn0 Gstatic Com Images Q Tbn 3aand9gcqw6ieqfq2 Tiy8 Bjj5jntxstzw50qit2dima5blyyvoitbnjy Usqp Cau
Diabetes Kidneys Nephropathy Early Signs And End Stage Of Kidney Disease Dlife
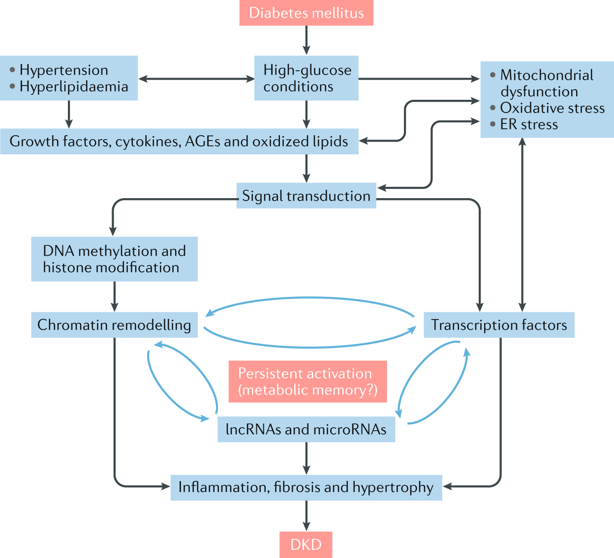
Epigenetics And Epigenomics In Diabetic Kidney Disease And Metabolic M
Novel Therapies For Diabetic Kidney Disease Storied Past And Forward Paths Diabetes Spectrum
Preventing The Development And Progression Of Diabetic Kidney Disease Where Do We Stand Sciencedirect







